https://www.acmicpc.net/problem/15961
15961번: 회전 초밥
첫 번째 줄에는 회전 초밥 벨트에 놓인 접시의 수 N, 초밥의 가짓수 d, 연속해서 먹는 접시의 수 k, 쿠폰 번호 c가 각각 하나의 빈 칸을 사이에 두고 주어진다. 단, 2 ≤ N ≤ 3,000,000, 2 ≤ d ≤ 3,000, 2
www.acmicpc.net
문제
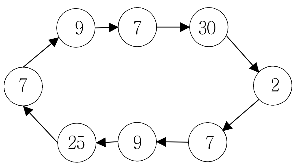
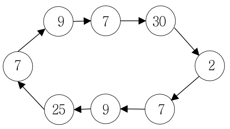
회전 초밥 음식점에는 회전하는 벨트 위에 여러 가지 종류의 초밥이 접시에 담겨 놓여 있고, 손님은 이 중에서 자기가 좋아하는 초밥을 골라서 먹는다. 초밥의 종류를 번호로 표현할 때, 다음 그림은 회전 초밥 음식점의 벨트 상태의 예를 보여주고 있다. 벨트 위에는 같은 종류의 초밥이 둘 이상 있을 수 있다.

새로 문을 연 회전 초밥 음식점이 불경기로 영업이 어려워서, 다음과 같이 두 가지 행사를 통해서 매상을 올리고자 한다.
- 원래 회전 초밥은 손님이 마음대로 초밥을 고르고, 먹은 초밥만큼 식대를 계산하지만, 벨트의 임의의 한 위치부터 k개의 접시를 연속해서 먹을 경우 할인된 정액 가격으로 제공한다.
- 각 고객에게 초밥의 종류 하나가 쓰인 쿠폰을 발행하고, 1번 행사에 참가할 경우 이 쿠폰에 적혀진 종류의 초밥 하나를 추가로 무료로 제공한다. 만약 이 번호에 적혀진 초밥이 현재 벨트 위에 없을 경우, 요리사가 새로 만들어 손님에게 제공한다.
위 할인 행사에 참여하여 가능한 한 다양한 종류의 초밥을 먹으려고 한다. 위 그림의 예를 가지고 생각해보자. k=4이고, 30번 초밥을 쿠폰으로 받았다고 가정하자. 쿠폰을 고려하지 않으면 4가지 다른 초밥을 먹을 수 있는 경우는 (9, 7, 30, 2), (30, 2, 7, 9), (2, 7, 9, 25) 세 가지 경우가 있는데, 30번 초밥을 추가로 쿠폰으로 먹을 수 있으므로 (2, 7, 9, 25)를 고르면 5가지 종류의 초밥을 먹을 수 있다.
회전 초밥 음식점의 벨트 상태, 메뉴에 있는 초밥의 가짓수, 연속해서 먹는 접시의 개수, 쿠폰 번호가 주어졌을 때, 손님이 먹을 수 있는 초밥 가짓수의 최댓값을 구하는 프로그램을 작성하시오.
입력
첫 번째 줄에는 회전 초밥 벨트에 놓인 접시의 수 N, 초밥의 가짓수 d, 연속해서 먹는 접시의 수 k, 쿠폰 번호 c가 각각 하나의 빈 칸을 사이에 두고 주어진다. 단, 2 ≤ N ≤ 3,000,000, 2 ≤ d ≤ 3,000, 2 ≤ k ≤ 3,000 (k ≤ N), 1 ≤ c ≤ d이다. 두 번째 줄부터 N개의 줄에는 벨트의 한 위치부터 시작하여 회전 방향을 따라갈 때 초밥의 종류를 나타내는 1 이상 d 이하의 정수가 각 줄마다 하나씩 주어진다.
출력
주어진 회전 초밥 벨트에서 먹을 수 있는 초밥의 가짓수의 최댓값을 하나의 정수로 출력한다.
예제 입력 1
8 30 4 30
7
9
7
30
2
7
9
25
예제 출력 1
5
예제 입력 2
8 50 4 7
2
7
9
25
7
9
7
30
예제 출력 2
4
import java.io.BufferedReader;
import java.io.InputStreamReader;
import java.util.StringTokenizer;
public class Main {
public static void main(String[] args) throws Exception {
BufferedReader br = new BufferedReader(new InputStreamReader(System.in));
StringTokenizer st;
st = new StringTokenizer(br.readLine());
int N = Integer.parseInt(st.nextToken());
int d = Integer.parseInt(st.nextToken());
int k = Integer.parseInt(st.nextToken());
int c = Integer.parseInt(st.nextToken());
// 먹을 수 있는 초밥
int[] sushi = new int[d + 1];
// 초밥 벨트
int[] belt = new int[N];
for (int i = 0; i < N; i++) {
belt[i] = Integer.parseInt(br.readLine());
}
// 먹을 수 있는 초밥 가짓수
sushi[c] = 1;
int count = 1;
// 처음 k의 초밥을 고르는 경우
for (int i = 0; i < k; i++) {
if(sushi[belt[i]] == 0) count++;
sushi[belt[i]]++;
}
int result = count;
// 뒤에 초밥 빼주고 앞에 초밥 추가
for (int i = 0; i < N - 1; i++) {
// 뒤에 초밥 빼주기
if(sushi[belt[i]] == 1) count--;
sushi[belt[i]]--;
// 앞에 초밥 추가
int idx = i + k >= N ? i + k - N : i + k;
if(sushi[belt[idx]] == 0) count++;
sushi[belt[idx]]++;
// 답 비교
result = Math.max(result, count);
}
System.out.println(result);
}
}'Problem Solving > BOJ' 카테고리의 다른 글
| [백준, BOJ 11401] 이항 계수 3 (java) (0) | 2023.04.07 |
|---|---|
| [백준, BOJ 1197] 최소 스패닝 트리 (java) (0) | 2023.04.07 |
| [백준, BOJ 3055] 탈출 (java) (0) | 2023.04.07 |
| [백준, BOJ 2458] 키 순서 (java) (0) | 2023.04.04 |
| [백준, BOJ 1007] 벡터 매칭 (java) (0) | 2023.04.04 |